当前位置: 首页  >   最新资讯

2021年高考招生,大类中的专业是自主选择的吗?

  • 时间:2022-03-29 16:59:23
  • 来源于:状元教育
  • 浏览量: 3416

领取1小时一对一体验课

+86

大类招生,是高校根据国内教育发展的实际情况做出的教学改革,并不是相近专业的简单归并,而是涉及到人才培养模式、课程体系、教学方式方法的一次深刻改革,也是学校进行内涵建设、提高人才培养质量的重要举措。我们也同样注意到,目前90%以上的“双一流”大学实行了大类招生,甚至像清北等顶尖名校更是以文科、理科实验班类进行招生。

以山东为例,该省新高考改革自2017级的高一学生开始,2020年是高考改革后的首次高考,目前已经实行了两届。从效果看并没有太大的弊端,特别是在志愿填报上,由于实行“专业(类)+学校”的报考模式,取消了调剂,考生的利益有了最大的保障。随之而来的问题是,很多高校特别是名校,改革前可以利用自身名校的光环通过调剂将本校的一部分冷门专业的录取分拉高,但是,取消了调剂后,高校这种优势就不复存在了。最终的结果是,很多名校中的冷门专业收分较低,感觉面子上挂不住了。

于是乎,部分高校变相扭曲大类招生的概念,将本校的一些冷门专业或者垃圾专业打包进一个外表富丽堂皇的专业大类,先把考生吸引进来,然后按照大一(或高考)成绩选择大类中的专业,自然,那些看似冷门的专业也就找到了接盘侠,高校何乐而不为?

2021年的高考招生,中山大学开高校大类招生之先河,将“土木、水利与海洋工程”、“能源与动力工程”、“材料类”等专业放到计算机类招生。滑天下之大稽!诚若土木可以放到计算机类招生,那么,放眼全国的大学,招生大概可以均用“计算机类”招生,然后,学生也就不用再为选专业发愁,那些志愿填报服务的中介也大可关门歇业,岂不美哉!还有,“计算机类”里边还包括“材料类”,“类”中有“类”,何等的“异类”!

2022年高考生注意!有一种“坑”,叫“大类招生”

中山大学2021年招生大类(含计划)及分流专业(来源于中山大学本科招生网)

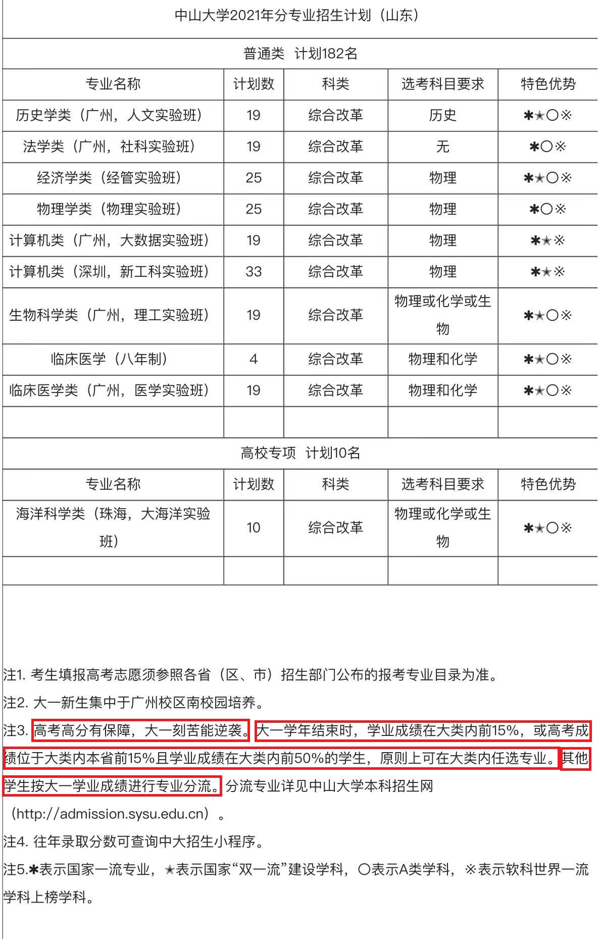
那么,考生被大类录取,大类中包含的专业是自主选择的吗?非也!看看下表,“高考高分有保障,大一刻苦能逆袭”!大一学年结束时,学业成绩在大类内前15%,或高考成绩位于大类内本省前15%且学业成绩在大类内前50%的学生,原则上可在大类内任选专业。其他学生按大一学业成绩进行专业分流

知乎一网友匿名留言:“大类招生考试好,年年期末胜高考!”

2022年高考生注意!有一种“坑”,叫“大类招生”

中山大学2021年山东省招生计划说明(来源于中山大学本科招生网)

好了,我凭着这么优异的成绩,奔着你的计算机来的,到头来我拿着土木、材料的毕业证,然后跑路了?

2022年高考生注意!有一种“坑”,叫“大类招生”


友情提示:

本文所有数据及图表资料均来源于中山大学官网(
https://www.sysu.edu.cn/cn/index.htm)及山东省教育招生考试院官网(https://www.sdzk.cn/),文章所述对事而不针对特定高校,谨以此对2022年参加高考的考生,在志愿填报方面做一提醒,并无对某一所学校进行调侃、攻击之意。

我们同样期待,在2022年的高考招生录取中,像中山大学这类高校能够顺势而为,对大类招生进行调整,我们拭目以待!


电话咨询 在线咨询 立即预约
X

领取1小时一对一体验课

+86