当前位置: 首页  >   最新资讯

最新!高三二调分数线已出,初升高重点事项,签约登记信息汇总

  • 时间:2022-03-06 10:53:52
  • 来源于:状元教育
  • 浏览量: 2634

领取1小时一对一体验课

+86

昨日武汉新冠新增5例,大家出行要注意防范,这几天乘坐公交地铁需要扫码出示绿码,家中有老人需要出行的请提前帮老人准备好绿码,以免老人出行不便不会使用绿码导致上车被拒的情况发生(看到老人上车因无绿码被拒,看着挺于心不忍,在这里就多嘴提一句)。

下面来分享下今天的初高中最新资讯,上周的武汉市高三二调考试分数线已出,来看看全市单科有效分数线到底是多少吧!

最新!高三二调分数线已出,初升高重点事项,签约登记信息汇总


物理类总分:双一流大学分数线为607;高优线为600;一本线为489;本科线为398;专科线为310。

历史类总分:双一流大学分数线为604;高优线为600;一本线为494;本科线为444;专科线为290。


再来看看各科最高分和平均分数据表:

最新!高三二调分数线已出,初升高重点事项,签约登记信息汇总


数学成绩挺有意思的,虽然平均分比较低,但是最高分却有149分,这差距如此之大,看来数学确实挺吃分的,学好了会做的指定是高分,不会做的靠蒙都混不到分,数学成绩得抓紧跟上,毕竟数学科目不是临时抱佛脚死记硬背能攻克提分的。

最新!高三二调分数线已出,初升高重点事项,签约登记信息汇总


上图为此次二调物理方向武汉前十名。此次最高分为698分,出自华师一附中,而在前十中,除开第6名(出自新洲一中邾城校区)和第8名出自其他学校,其他全部为华一占据。

武昌区有效分:

最新!高三二调分数线已出,初升高重点事项,签约登记信息汇总


武昌区划线往往都会比其他区和市级划线略高一些,也得益于武昌区优质的教学实力和学生资源。今年的武昌区双一流线高达617分,比其他区高了接近5-10分!侧面说明,武昌区今年二调考的也很不错!

江岸区有效分:

最新!高三二调分数线已出,初升高重点事项,签约登记信息汇总


江汉区有效分:

最新!高三二调分数线已出,初升高重点事项,签约登记信息汇总


汉阳区有效分:

最新!高三二调分数线已出,初升高重点事项,签约登记信息汇总


汉阳区高三二调有效分目前只更新出物理向。

目前高三二调全科试卷和答案全部收集齐全,有需要的可以留言或后台私信“二调”即可免费获取喔!


接下来给大家说说初中的相关资讯。

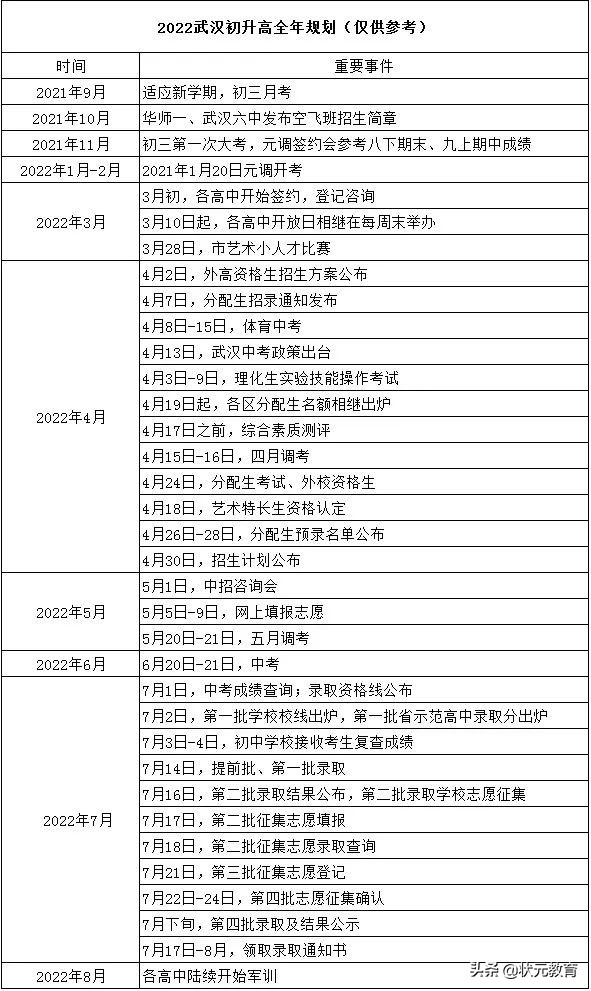
即将进入3月份,对于每年中考的学生和家长来说,已经进入到下半年的关键时期了。2月已经有不少学校开通咨询签约渠道,到了3月份逐渐会有更多高中开始签约,报名咨询;市艺术小人才比赛也会每年的3月底组织。再就是4月份的外高资格生、分配生考试、体育中考、四调等等。

最新!高三二调分数线已出,初升高重点事项,签约登记信息汇总



以上图表整理自网络,仅供大家参考,接来下给大家汇总一下2022武汉中考签约情况。

华师一附中签约情况

据家长分享:2022新增H约(华约):录取后保底科技班,有长班考试资格;
A约:中考达指令线可以进科技班;
B约:中考达指令线加10分参与科技班分班;
长班(长飞、长储班 ):中考后选拔,21年500分以上学生可以参加选拔考试。东湖高新475分可咨询A约,480分可咨询H约(注意:也有家长反480没有签到H约,说明元调成绩不是唯一依据,平时大考成绩也是参考依据之一)。

省实验签约情况

省实验目前可网上提交材料、或者到校咨询、参观、递交资料。
注册官网:http://www.ssyzx.com/
最有效的能提供证明学生成绩、实力的东西:八年级以来的月考、期中考、期末考、元月调考等成绩。考试答卷、排名截图、光荣榜等等。相关签约细则可点击链接阅读下文:《最新!省实验吴老师元调签约政策全面解析及答疑,家长最关注的28个问题》

武汉二中签约情况

据家长分享:二中签了2个拔尖,4个超高分班正在签约中;二中登记网址:http://www.whez.com.cn/进入网站后点击右上角的“在线报名”,填报真实信息。

武钢三中签约情况

据武钢实验家长分享说武钢三中在三月份会开始大批次的接受面谈和咨询,有意向的家长近期多关注学校官方消息。

洪山高中报名情况

洪山高中已经开始接受网上报名咨询,区内区外都可以报名,需要填写学生初中阶段大考成绩,知道元调成绩的同学最好写真实成绩。相关签约细则可点击链接阅读下文:《观看家长上千获赞13万,洪高招办洪主任权威讲座,官方解析元调中考政策

武汉六中签约情况

2022六中网上报名登记链接:
http://www.wh6z.com/signup.html此外,六中通知:自2022年起,学校将面向全市招收30名有文科志向、兴趣与天赋的应届初中毕业生进行专门培养,实行小班教学(对标第一层次班省理及以上学生),对标省理班,开设30人小班人文社会科学实验班。

武汉三中签约情况

区外签约A++钱学森班,A+省级实验班,A市级实验班(三中没有线上等记,需到校面谈)

武汉十二中报名情况

武汉十二中开始本届中招信息登记表:
https://www.wjx.top/vm/QeZ7SLT.aspx元调A和A+,可以填这张报名表,具体签约时间后续电话通知。

华科附中签约情况

东湖高新区等级为A+的学生可与华科附中进行签约,签约班型和方式暂未公布。

水果湖高中签约情况

截止2月17日可以携带资料到水高校内认定的区域和等级为:青山区A等级东湖高新(元调预估420+,含A+)江汉区A+、A等级洪山区A1、A2等级

武汉四中签约情况

春节前通知签约情况:1、硚口区初中学生元调等级A+,区外成绩430分及以上,签约奥赛班。
2、硚口区初中学生元调等级A,区外成绩415分及以上,签约实验班。区外如是等级A、B、C、D,等级A暂时签约实验班,后期根据政策调整。

汉铁高中签约情况

江岸元调区A+(前2000名左右)或外区420+分较有希望考取;
江岸区等级A+且满足区内前1600名的可签约,签约班型:青峰班、卓越班、英才班。

武汉四十九中签约情况

元调等级为A(洪山区为A2)的学生均有希望报考,但元调成绩目前没有具体分数,无法衡量是否能签约,正式招生要到三月底、四月初,等拿到元调成绩排名后才开始。

武大附中签约情况

最新!高三二调分数线已出,初升高重点事项,签约登记信息汇总



登记材料:元月调考成绩证明(学校元调成绩条或截图复印件,请备注毕业学校、班级、班主任姓名及电话)。

武汉最新招生登记链接汇总

1. 华师一附中登记链接
http://zs.hzsdyfz.com.cn:8081/wh/example.ashx?app=stu_cgi&func=Introduce

2. 省实验登记链接
http://ssyzx.com/ssyzx/apply/index.html#/login?redirect=%2Fform%2Findex

3.武汉十九中链接地址:
https://titzdy80f6.jiandaoyun.com/f/6214c1b84f8925000791f1ac

4.武汉十二中
https://www.wjx.top/vm/QeZ7SLT.aspx

5. 武汉市市实验学校链接地址:
https://docs.qq.com/form/page/DUklMdE95dU9mZW9T?groupUin=i%252BqMI7izmIvNCFwnS8T7ZQ%253D%253D#/fill

6. 二十三中2022招生登记链接:
https://school.service.jz100.com/ide/form/cGtVcj1vaEI1ajNEeTR4QTlxWT1P

7.洪山高中2022招生登记链接#小程序://有网站/4mk9VlRXzFQir4z

8.武大附中2022招生登记链接
https://school.service.jz100.com/ide/form/UktsVWo5M1ppSkl3Vk5IWW1RcHN4

9.武钢三中2022招生登记链接
https://jinshuju.net/f/B61oiS

10.武汉十一中2022招生登记链接
http://whsyzzhaosheng.mikecrm.com/TzFe4vx

11.26中招生登记链接
http://wem41lvf1iihexrq.mikecrm.com/Ccxj6ZN

12.武汉中学招生登记链接:
https://www.aliwork.com/APP_T6BDZV1ETP0866JCNEOF/workbench/FORM-TS766QC1I1FT2GE0ZGOLL04RIFZE2ZCQNT9TKI?corpid=ding3e32ce56645aaa2d35c2f4657eb6378f&ddtab=true

以上就是今天分享给大家的内容,今天过完2月也就结束,3月即将到来,距离高考也仅剩98天了,各位高考学子加油!当然还有中考的小伙伴们,也一样不可以松懈,还有,元调签约不理想的可以在四调前好好努力,不只是元调可以签约喔,四调考得好,一样可以签个好班,加油加油!


电话咨询 在线咨询 立即预约
X

领取1小时一对一体验课

+86