当前位置: 首页  >   最新资讯

最新!教育部发布2022独立设置的本科艺术院校名单

  • 时间:2022-02-01 20:12:58
  • 来源于:状元教育
  • 浏览量: 2935

领取1小时一对一体验课

+86

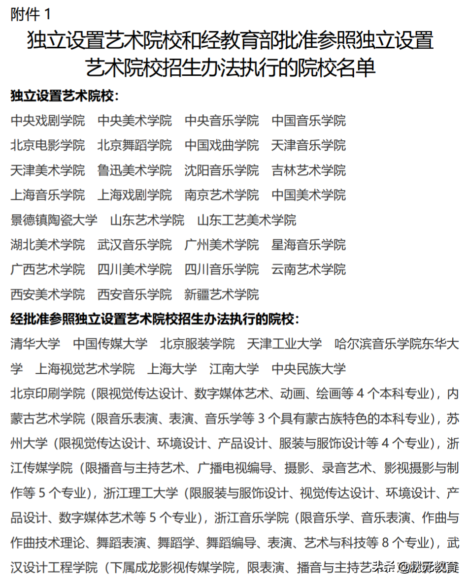
日前,重庆发布了《2022年重庆市艺术类招生专业考试实施办法》,通知中,列举了2022年教育部批准的部分独立设置的本科艺术院校(含参照执行院校)名单。

具体名单如下:

最新!教育部发布2022独立设置的本科艺术院校名单


最新!教育部发布2022独立设置的本科艺术院校名单


有考生和家长问到,为何48所艺术院校中少了河北美术学院?

其实在2021年、2022年重庆市的艺考政策中,均只有30所独立设置的本科艺术院校,17所经批准参照独立设置艺术院校招生办法执行的。

所以,这并不说明河北美术学院被“剔除”这份名单,且河北美术学院官网学校简介仍是“成为参加独立设置艺术院校招生试点高校”。

最新!教育部发布2022独立设置的本科艺术院校名单


河北美术学院

按照教育部发布的《2022年普通高等学校部分特殊类型招生基本要求》:

经教育部批准的部分独立设置的本科艺术院校(含部分艺术类本科专业参照执行的少数高校)的艺术类本科专业,可继续试点不编制分省分专业招生计划、面向省级统考合格生源组织专业校考 、高校自主划定高考文化课成绩录取控制分数线。

对于美术学类和设计学类专业 ,除经教育部批准的部分独立设置的本科艺术院校(含部分艺术类本科专业参照执行的少数高校)外, 高校不再组织校考 。

最新!教育部发布2022独立设置的本科艺术院校名单


什么是独立设置本科艺术院校?

所谓独立设置本科艺术院校指的是在招生录取上相比其他高校拥有很大的自主权及优先权。

具体表现:

1、 专业考试由院校自行组织,可跨省设点校考,其他本科院校原则上只在本校所在地设点组织校考。

2、可不编制分省分专业招生计划。其余高校均须编制招生来源计划。

3、可自行划定本校艺术类本科的文化和专业录取最低控制分数线,对文化分、专业分均达到分数线的考生,省招办按高校提出的调档比例投档。其余高校由省招办根据各批次招生计划数和考生的考试成绩,确定省录取最低文化控制分数线,并按照高校招生来源计划投档。

4、录取批次属于艺术提前批次中的第一批次,拥有最高优先录取权。

30所独立设置的本科艺术院校名单

最新!教育部发布2022独立设置的本科艺术院校名单


这些 30 所院校都是公办院校,但是后来人们发现除了独立设置的本科艺术院校之外,还有很多大学的艺术专业也都发展的非常好,公平起见,教育部打破了仅限艺术类大学的评选机制,于是就有了“参照独立设置的本科艺术院校招生办法执行“的 18 所学校。

什么是参照独立设置的本科艺术院校?

参照独立设置的本科艺术院校与独立设置的本科艺术院校在艺术类招生中同样享有自主权和优先权。

最新!教育部发布2022独立设置的本科艺术院校名单


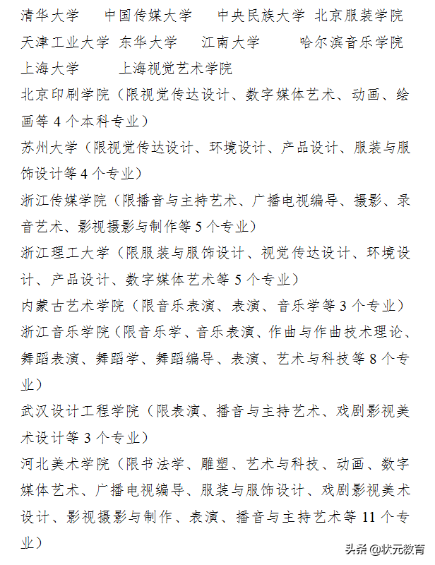
18所参照独立设置本科艺术院校名单

最新!教育部发布2022独立设置的本科艺术院校名单


这份名单除了独立学院之外,基本涵盖了从 985 、到 211 、再到民办学校的全类型。清华大学、中央民族大学是 985 工程重点建设高校,中国传媒大学、东华大学、江南大学、苏州大学是 211 工程重点建设高校,而上海视觉艺术学院、武汉设计工程学院、河北美术学院则为民办学校。

最新!教育部发布2022独立设置的本科艺术院校名单


“30”和“18”有何不同?

“30所独立设置本科艺术院校”是专业性极强的特色院校,其目的就是针对国情和社会发展需要,培养专门的、高端的、精英类创意文化产业方面的艺术人才,带有强烈的目的性色彩。

而“18所参照独立设置的本科艺术院校”是在参照“30所”的教育模式和学科设置基础上,借助自己原有的完善而全面的院系配置,不仅能够让所需要培养的学生掌握高精尖艺术技能,还能为他们带来通才教育课程,为学生搭建一个全面发展的成才平台,弥补艺术类专业院校在学科构建上的不足,如信息科技、自然科学和人文社会科学方面的知识。

最新!教育部发布2022独立设置的本科艺术院校名单


这些艺术院校有何特点?

1、教育部批准的部分独立设置的本科艺术院校(含参照执行院校)在招生录取上,相比其他高校拥有很大的自主权及优先权:

2、浙江音乐学院、武汉设计工程学院、上海大学、哈尔滨音乐学院是近几年新进的。

3、上海视觉艺术学院、武汉设计工程学院为民办本科院校。

4、解放军艺术学院2017年被国防大学合并,暂不参与普通高考招生。

5、不招美术专业的院校:中央音乐学院、中国音乐学院、武汉音乐学院、星海音乐学院、西安音乐学院、浙江音乐学院、哈尔滨音乐学院。

6、沈阳音乐学院、上海视觉艺术学院、浙江传媒学院等三所高校美术类专业不组织校考。

7、天津工业大学的动画专业,中国戏曲学院的动画、绘画、视觉传达设计、数字媒体艺术等专业,苏州大学的数字媒体艺术、美术学、美术学(师范)、艺术设计学等四个专业,历年均不组织校考。

8、南京艺术学院、景德镇陶瓷大学、四川音乐学院、东华大学、苏州大学、浙江理工大学、武汉设计工程学院等对本省考生不组织校考。

9、江南大学从2017年开始,在河北、江苏、安徽、福建、河南、湖北、湖南等七个省份采用美术统考成绩,不组织校考。

为什么“30+18”如此热门

师资力量雄厚。这些院校都有非常强大的教师团队。以中国美术学院为例,据学校网站 2016 年 4 月信息显示,中国美术学院现有专任教师 614 人,其中教授 106 人,副教授200人,省级教学团队就有6个。

专业特色较强。这些院校大部分拥有国家级、省级的特色专业。如果你对电影电视剧的编剧或导演或影视制作与创意拍摄,或者是商业摄影,又或者是艺术摄影怀有浓烈兴趣,北京电影学院则是每一个怀有电影梦的人心中的“麦加”。

发展前景较好。以中央戏剧学院为例,基本上中国大部分著名导演、编剧、一二线影视明星等都毕业于这所学校,像比较为大众熟悉的汤唯、文章、陈思成、邓超、章子怡、刘烨、夏雨、秦海璐、张静初、李亚鹏、胡军、巩俐、姜文、吴秀波、陈道明、蔡国庆等等,如果你能考上这所学校,说明你已经半个人踏进那个圈子了


电话咨询 在线咨询 立即预约
X

领取1小时一对一体验课

+86