当前位置: 首页  >   最新资讯

重磅!艺术培训的监管政策来了,要求更严格!拼家底的时候到了

  • 时间:2021-12-30 15:05:11
  • 来源于:状元教育
  • 浏览量: 2690

领取1小时一对一体验课

+86

就在所有教培人议论,学科类培训被规范后,下一个规范的领域会是哪里?浙江省最新文件提供了答案,但是与学科类培训规范相比,艺术类培训的规范更严厉。

在学科类培训受到监管之后,原本以为艺术类培训可以沾上“素质教育”的荣光,趁风而起,没想到不仅没迎来属于自己的“春天”,而且也受到监管政策的重点“照顾”。

之前就有传闻:

重磅!艺术培训的监管政策来了,要求更严格!拼家底的时候到了


没想到,真的来了。

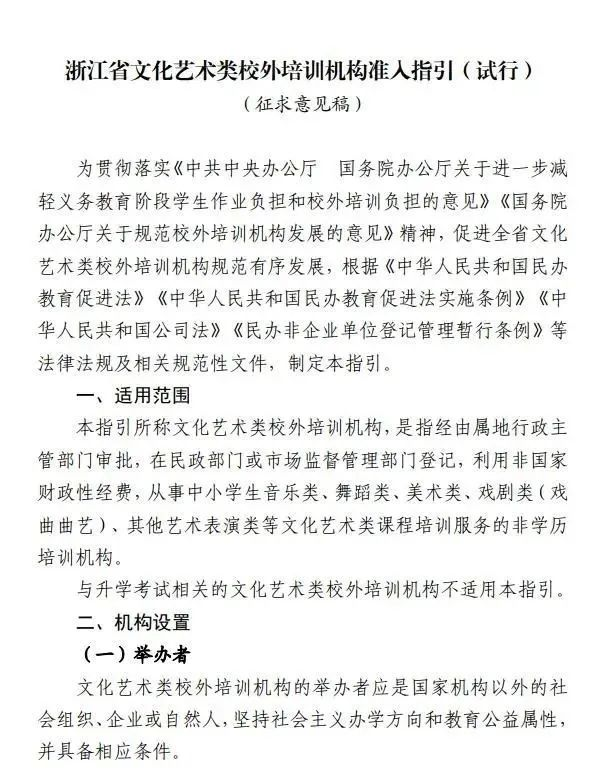
近日,浙江省发布的《文化艺术类校外培训机构准入指引(试行)(征求意见稿)》一经露面,便引起轩然大波。

浙江这次的监管,接下体育和科技是否也会相应出台规则?以及非法家教小黑班?

重磅!艺术培训的监管政策来了,要求更严格!拼家底的时候到了


划重点

一、舞蹈、戏剧类生均面积6平米

二、舞蹈、钢琴、美术教室内的层高隔音采光设施,均有严格要求

三、得有“办学许可证”

四、与升学考试相关的文化艺术培训类机构不算素质类(美术生培训怎么办!)

五、艺术类按学科类标准设置

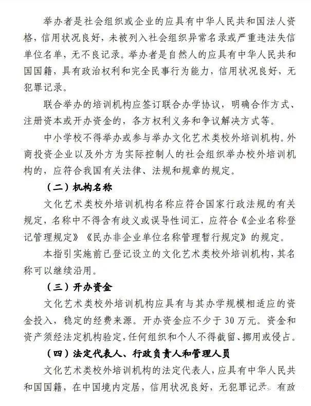
这次的文件对保障的家长的权益做了非常详细的规范要求,对于家长来说这应该是件好事儿;但是以上五点,很多小机构很难都做到,人均6平米很多公立学校也不做到,美术教室的采光要求基本上市面上的机构都没做到........办学许可证嘛目前的艺术类机构自然是没有的,即使是正规大机构目前艺术类的也都在文旅局备案,现在只要招收14岁以下的学员就统统要求“办学许可证”!一个办学许可证审批就拦下了大部分机构。

大浪淘沙,几家能活?一套合规办下来,许多艺术培训机构要出不少费用了!

比学科类培训规范要求更严格

相比之下,对艺术类的监管,比学科类培训规范要求更严格:

一、办学面积比学科类培训要求面积大,利用率相对低

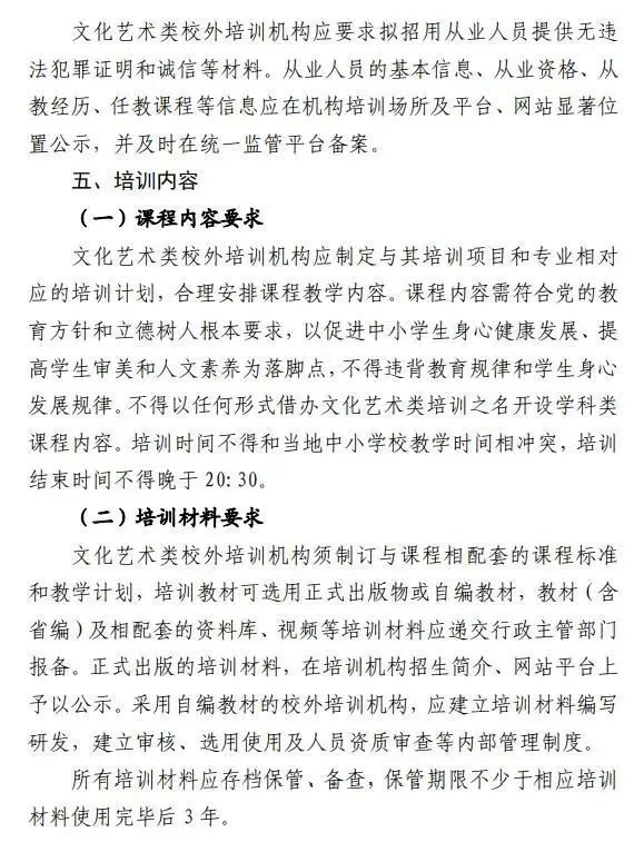
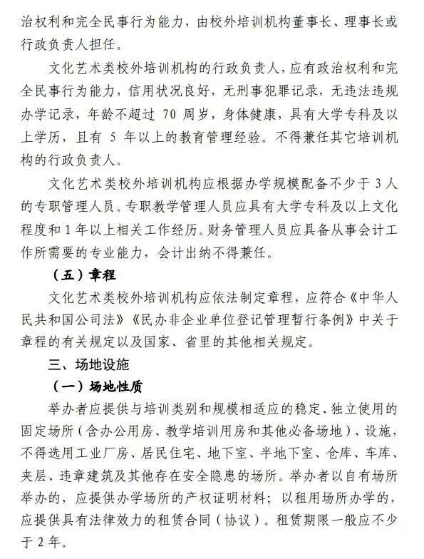
因为学科类上课占用场地面积相对小,艺术类培训在场地上就比较吃亏了。文件中特意提到,舞蹈类、戏剧类同一培训时段内生均面积不低于 6 平方米,确保不拥挤、易疏散,利用率低,生源容纳就小,培训对象含有 14 周岁以下学生的办学场所楼层不得高于 3 层,这与学科类不低于3平,15周岁以下楼层不能高于5层,要求更严格一些。

二、在教室设施上要求更严格

众多周知,学科类培训的教室只要有桌椅板凳就可以,但是这次文件对艺术类的教室也做了规定:

音乐类培训教室应做好室内音效和隔音设计;

舞蹈类、戏剧类培训教室层高应不低于 3.5 米,应配备通长照身镜和可升降把杆等设施设备;

美术类培训教室应设北向采光或设顶部采光,应采用高显色性光源;

与学科类培训相比,艺术类培训租房子的要求更高,不仅要考虑地段,还得要求考虑采光与照明,教室内设施的建设,难度比学科类的要大。

三、艺术类培训机构也必须办办学许可证

对于艺术类培训机构来说,明确需要办学许可证,这是全国来说第一例,估计后续也会在全国各地推广。之前教培行业一直争论,艺术类的培训机构应不应该办理学许可证问题,但这次几乎尘埃落定。办学许可证也会成为艺术类机构的入门门槛,办学资金不少于30万,办学面积不少于300平,也能淘汰一批实力弱、资金不足的机构。

四、限时对于艺术类培训同样致命

艺术类培训机构也进行了限时,但是对于寒暑假节假日没有禁止,只是规定经营时间每天不晚于8点30分,但是对于艺术类的机构来说,限时同样致命,公立学校放学时间延时,几乎对于艺术类机构来说只能周六日培训,教室空置率怎么解决仍然是一个问题,而且教师也是一个大的成本。

监管政策,几乎对艺术类机构致命

在艺术类培训,松散管理,放养式发展的三十年后,终于上了“紧箍咒”。

最重要的是,这份文件透露出一个信息:虽然是意见征求稿,但艺术类校外培训的监管大概率在路上,虽然目前也只有浙江传出相关风向,但不出意外,其他地区大概率也会跟进,进度如何只是时间问题而已。

《人民日报》发文:强化校外艺术教育机构监管

其实浙江文件发布之前并非没有预兆。

10月20日,《人民日报》发文,明确提出“强化对校外艺术教育机构的监管,将办学宗旨、教学场所、设施设备、办学经费、教师队伍、教学计划等纳入考核,并对师资质量、教学内容、收费标准、用户体验等进行动态的综合考评,推动行业健康发展”。

文章提到,当前,校外艺术教育还存在着一些影响美育发展的问题,需要主管部门、艺术院校、校外艺术教育机构等多方力量协同推动解决。

重磅!艺术培训的监管政策来了,要求更严格!拼家底的时候到了

《人民日报》截图

梳理了一下文章内容,值得关注的重点有以下几点:

第一,校外艺术教育机构要坚持以美育人,不断完善课程体系、提高教学质量。

目前,一些校外艺术教育机构将艺术考级、艺术高考作为艺术学习的主要目标,忽略了学生艺术素养的有效提升。艺术教育是实施美育的重要途径,要摒弃功利性、技术化的培养理念,引导学生在美的体验中不断提升审美能力,向着全面培养艺术技能、艺术兴趣、艺术感受力、艺术理解力、艺术表达力、艺术创造力的方向转变。

此举要破的就是现在市面上层出不穷的“艺术应试”“体育应试”的倾向,毕竟,学生们不能从学科类补课的坑里跳出来,又掉进艺体考试的坑。

第二,艺术院校要通过改善艺术考级制、增强师资力量等方式,为校外艺术教育发展贡献专业力量。

艺术考级制度设置的初衷是为学生艺术素养的评价提供客观依据。现行艺术考级教材通常侧重技能和作品的考查,未提供明确的评价标准。此外,艺术考级评委也缺乏相应的履职培训。以艺术院校为主体的考级单位要以艺术素养的全面发展为评价依据,不断改进考级内容和形式,并从考级理念、内容、评分标准等方面对评委进行系统培训。此外,艺术院校还应承担起培训校外艺术教师的任务,切实提高师资水平和校外艺术教育质量。

此举要破一是目前艺术考级所存在的形态陈旧、方式不科学等问题;二是还要破解如今市面上鱼龙混杂的各种社会类考级乱象,让艺术类考级回归教育,回归艺。

第三,主管部门要建立校外艺术教育评价制度,强化行政监管。可从3方面开展工作:

一是明确艺术考级评价标准。综合考虑既有考级规模、师资力量、学科结构、单位性质、社会影响力等因素,严格遴选艺术考级牵头单位,并由牵头单位协同其他考级单位研究制定科学统一的评价标准;

二是建立校外艺术教师资格认证制度。逐步实现校外艺术教师持证上岗,保证师资质量;

三是完善校外艺术教育监管机制。强化对校外艺术教育机构的监管,将办学宗旨、教学场所、设施设备、办学经费、教师队伍、教学计划等纳入考核,并对师资质量、教学内容、收费标准、用户体验等进行动态的综合考评,推动行业健康发展。

结合第三点来看,艺术类机构未来会在场地要求、资金监管、师资队伍、超前教学等问题上得到规范。

第四,发展校外艺术教育,主管部门、艺术院校和校外艺术教育机构应协同一致、精准发力,共同推动形成规范有序、丰富多彩、充满活力的全新格局。

一句话,且上且珍惜吧........

文化艺术类校外培训机构准入指引(试行)

(征求意见稿)

重磅!艺术培训的监管政策来了,要求更严格!拼家底的时候到了


重磅!艺术培训的监管政策来了,要求更严格!拼家底的时候到了


重磅!艺术培训的监管政策来了,要求更严格!拼家底的时候到了


重磅!艺术培训的监管政策来了,要求更严格!拼家底的时候到了


重磅!艺术培训的监管政策来了,要求更严格!拼家底的时候到了


重磅!艺术培训的监管政策来了,要求更严格!拼家底的时候到了


继学科类培训的严格管制之后,艺术培训的监管也来了

对此,你怎么看?


电话咨询 在线咨询 立即预约
X

领取1小时一对一体验课

+86