当前位置: 首页  >   最新资讯

家长爆料:武汉已有9区的期末考试时间出炉

  • 时间:2021-12-29 11:50:59
  • 来源于:状元教育
  • 浏览量: 2879

领取1小时一对一体验课

+86

小学

01江岸区

六年级1月10日开展考试,考试科目为语数外三科,并在同一天举行;五年级1月10日期末考试,英语今年统考。

02武昌区

三-六年级考试安排如下:

家长爆料:武汉已有9区的期末考试时间出炉


03洪山区

六年级期末考时间为1月10日,据悉该区小学一、二年级不进行纸笔考试,三至六年级每学期由学校组织一次语、数期末考试,区教育局从小学高年级抽样进行调研考试,以作为评价学校教育教学质量的依据之一。

家长爆料:武汉已有9区的期末考试时间出炉


04硚口区

部分小学六年级12月22日进行校内考察,主要范围在1-6单元。据家长分享1月12日正式调考。

05江汉区

六年级1月13日、14日进行考试,往年是进行区内元调考试,语数两门各100分,总分200,英语单独考,学校内部考试阅卷。五年级1月12日统考语文数学,英语不统考。

06汉阳区

据钟小家长分享学校通知于1月12日进行考试。

07青山区

五年级1月11日进行考试。

08东湖高新区

家长爆料:武汉已有9区的期末考试时间出炉


09江夏区

江夏区六年级期末考时间为1月12日。

初中

截止目前,初中部分区的期末考时间也陆续公布,基本上都是在1月12日-13日之间。

汉阳区:7-8年级:1月13日

洪山区:7-8年级:1月12日-13日

青山区:7-8年级:1月12日

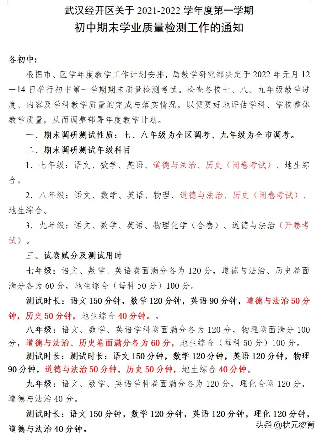
经开区:

家长爆料:武汉已有9区的期末考试时间出炉


据家长分享,各区学校九年级期末考试(元调)时间初步定在1月12-13日,具体安排如下:

家长爆料:武汉已有9区的期末考试时间出炉


电话咨询 在线咨询 立即预约
X

领取1小时一对一体验课

+86