当前位置: 首页  >   最新资讯

47人!市教育局公示中小学正高级教师名单,外校等学校老师入选

  • 时间:2021-12-22 17:49:46
  • 来源于:状元教育
  • 浏览量: 3728

领取1小时一对一体验课

+86

近日,市教育局对武汉市中小学正高级教师进行评前公示,来自外校、水果湖一小、育才二小等校教师入选。武汉市“戏曲进校园”云课堂——《戏曲大课堂》系列课程第二季今天、举行上线仪式。

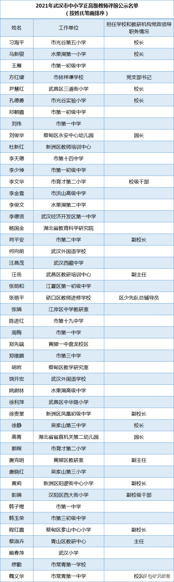
中小学正高级教师评前公示

47人!市教育局公示中小学正高级教师名单,外校等学校老师入选


2021年武汉市申报中小学教师系列正高级职务的评审材料已受理完毕。现将拟提交评委会评审的申报人员名单予以公示(共47人)。

公示时间:2020年12月14日至12月21日。社会各界对上述申报人员的有关意见,请在公示期内以口头或书面形式向武汉市中小学教师高评办反映,反映情况要实事求是,客观具体,以便调查核实。联系电话:027-65608487。 武汉市中小学教师高评办2021年12月14日

47人!市教育局公示中小学正高级教师名单,外校等学校老师入选


《戏曲进校园》第二季上线

据武汉教育局电视台消息,由市委宣传部、市教育局、市文旅局联合打造的武汉市“戏曲进校园”云课堂——《戏曲大课堂》系列课程第二季今天、举行上线仪式。

《戏曲大课堂》是由市直专业艺术院团联合武汉教育电视台,面向中小学生而精心打造的融媒体交互式戏曲教学系列节目。第一季于去年10月发布上线,涉及京剧、汉剧、楚剧、曲艺、杂技、木偶剧等类别,共60节课,截至目前网络点击率超200万次。

第二季课程内容包括京剧、汉剧、楚剧,共30讲。在第一季的基础上,一体设计不同剧种课程,包括带领学生探班剧团,画脸谱、穿戏服,开展沉浸体验式教学。

节目编导方亮说:“今年的变化是在知识点的普及,比方说生、旦、净、丑等让学生一一了解。”

据了解,云展演活动将于12月18日晚8点在人民视频、长江云、黄鹤云和武汉教育电视台全媒体平台举行。


电话咨询 在线咨询 立即预约
X

领取1小时一对一体验课

+86